你知道吗
每年的9月16日-22日是网络安全宣传周
9月17日为校园日
网络安全周以
“网络安全为人民、网络安全靠人民”为主题
与我们的生活息息相关
通过大家共同努力维护国家网络安全

那网络安全包括什么呢?
网络安全是指网络系统的硬件、软件及其系统中的数据受到保护,不因偶然的或者恶意的原因而遭到破坏、更改、泄露。常见且贴近我们的一些网络安全问题有计算机病毒入侵、网络诈骗、个人信息泄露、手机移动终端的安全等。

下面就开启网络安全学习
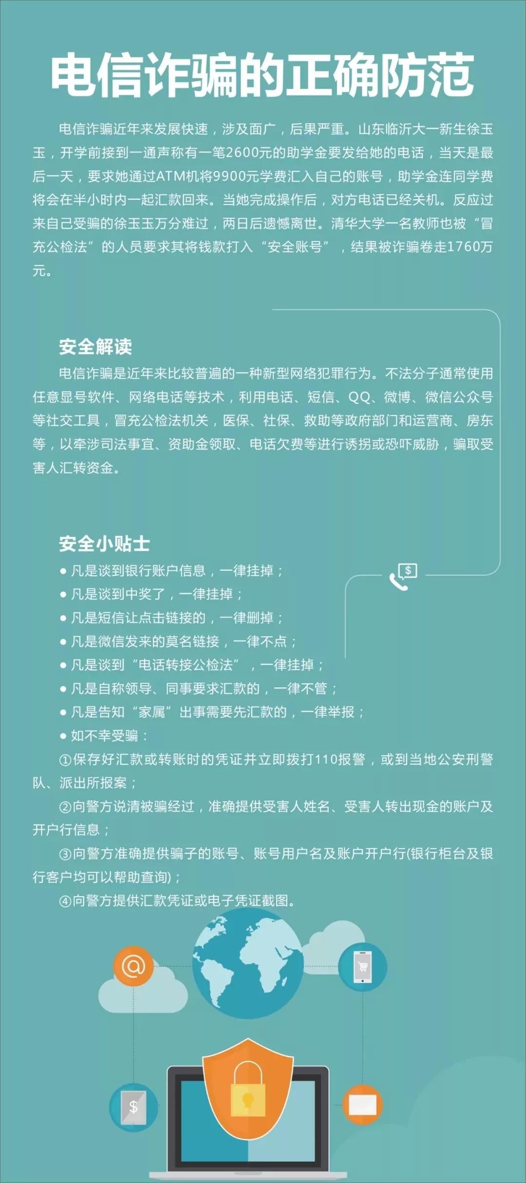
TOP1:防范电信诈骗

TOP2:安全使用移动支付

TOP3:正确使用社交网络

TOP4:正确使用定位功能

TOP5:防范钓鱼Wi-Fi

TOP6:防范伪基站

TOP7:正确使用路由器

TOP8:正确使用网盘

最后告诉大家
网络安全为人民
网络安全靠人民
让我们一起行动吧!
上一篇:下一篇: