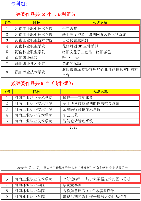
在刚刚结束的“2020 年(第 13 届)中国大学生计算机设计大赛'玲珑杯'河南省级赛”中,河南工业职业技术学院提交的设计作品获得一等奖3个,二等奖6个,三等奖7个,获奖数量和等级位列专科组第一名,与河科大联办本科B计科1901班选手获本科组二等奖1个。学校获得优秀组织奖,电子信息工程学院杨云老师获得大赛“优秀工作者“荣誉称号!
“中国大学生计算机设计大赛”始创于 2008 年,已经举办了 12 届 58 场赛事,2019 年开始被列入全国普通高校学科竞赛排行榜名单。本次大赛由中国大学生计算机设计大赛河南省级赛组织委员会、河南省高等学校计算机教育研究会主办,2020年全省共有44个本、专科学校419件作品参赛。
我校参赛队在本次比赛中的优异表现,赢得了评委、组委会的一致好评,充分展现了我校的风采,也是对我校参赛队员刻苦训练的肯定。
电子信息工程学院依托校、省、国家三级职业技能竞赛体系,实现了技能竞赛对所有专业和学生的全覆盖、常态化,初步形成“以赛促学、以赛促教、以赛促改”和崇尚技能、学习技能、锻炼技能、展示技能的良好氛围,学生参加国家级、省级竞赛项目获奖数量、等级逐年提升,学院影响力逐步扩大,实现了技能竞赛成绩新突破。
(供稿/电子信息工程学院 撰稿/杨云 单位审核/杜恒 编审/朱恩义)




上一篇:下一篇: