编者按:中国共产党河南工业职业技术学院第三次代表大会即将召开,学校的改革发展站上新起点。五年来,学校党委带领全体党员和广大师生员工,以习近平新时代中国特色社会主义思想为指导,全面贯彻党的教育方针,落实立德树人根本任务,提质培优、增值赋能,党的建设和事业发展取得历史性成就,交出了高质量发展的优异答卷。
近日,学校策划【五年巡礼】系列报道,回顾五年来的奋斗历程,激励全校师生员工以更加昂扬的姿态走好新的赶考之路。(供稿/教务处 图文/王弥 单位审核/杜恒 编审/赵国峰)
强化内涵 在深耕笃行中全面提升人才培养水平
五年来,学校深入学习贯彻习近平总书记关于教育的重要论述和重要讲话精神,落实立德树人根本任务,坚持教学工作中心地位,深化教育教学改革,加强内涵建设,强化国家、省、校三级品牌打造,人才培养质量显著提升,为国防科技工业和区域经济发展培养了大批复合型创新型发展型高素质技术技能人才。
立德树人工作成效显著
学校坚持五育并举,落实三全育人。将立德树人贯穿思想道德教育、知识技能教育、社会实践教育各环节,将身心教育、审美教育、劳动教育和军工精神教育融入人才培养全过程,培养具有“忠毅”品性、“严细”作风,“精优”质量观念,德智体美劳全面发展的社会主义建设者和接班人。开设《思想道德与法治》等4门公共必修课和《中国共产党简史》等6门公共选修课。加强课程思政建设,印发《河南工业职业技术学院加强课程思政建设实施方案》,完善了“1234”协同育人工作机制,构建了“十融入”课程思政教学体系,打造“四位一体、跨域融合”教学团队,构建了全面覆盖、类型丰富、层次递进、相互支撑的课程思政体系,形成了国家、省、校“三级”课程思政品牌,促进各类课程与思政课同向同行,取得了良好的育人效果。建成国家级课程思政示范课2门、省级课程思政示范课程11门、校级课程思政示范课程56门,立项建设省级课程思政示范中心2个,课程思政项目立项级别和数量稳居全省前列。
省级以上课程思政示范课程
省级以上课程思政教学研究示范中心一览表
专业建设水平显著提升
学校主动服务军民融合等国家战略和河南省经济社会发展,对接先进制造、现代服务业和新一代信息技术等战略新兴产业需求,不断优化专业布局结构。立项建设了1个国家级和1个省级高水平专业群,建成了机电一体化技术等6个创新发展行动计划国家骨干专业、汽车检测与维修技术等5个国家现代学徒制试点专业,品牌专业示范引领效应充分发挥,学校专业建设整体水平显著提升。

课程与教材建设成绩斐然
学校紧紧围绕复合型创新型发展型技术技能人才培养目标,持续优化课程体系,更新教学内容。按照“底层共享、中层分立、高层互选”原则,构建了“公共基础、专业群基础、专业、拓展、综合应用”等五模块专业群课程体系。并将课程思政、劳动教育、安全教育、“三新”技术、职业技能等级证书标准等融入课程内容,修订完善了713门课程标准。
学校以精品在线开放课程为引领,加强课程资源建设,构建了较为完善的国家、省、校三级精品在线课程建设体系,出台了《课程建设管理办法》《精品在线开放课程管理办法》,完善课程建设激励机制,引导广大教师积极参与课程改革,加强课程建设与应用,推动信息技术与教育教学深度融合,有效提升了课程建设水平,促进学校人才培养质量的全面提高。近五年,建成155门校级精品在线课程,33门省级精品在线课程,11门国家级精品在线课程,2022年国家职业教育在线精品课程立项数量位居全国首位。
国家、省、校三级体系

学校严格贯彻落实党和国家有关教材工作的各项方针、政策,不断完善教材建设工作机制,建立教材选编与监管机制。成立学校教材工作委员会,修订《教材工作委员会条例》《教材工作管理办法》,建立常态化的教材编写、选用审核与质量评价机制,提高优秀教材选用率。以课程建设为引领,引入新技术、新工艺、新规范,校企“双元”合作开发教材,编写新型活页式、工作手册式教材并配套开发数字化资源,建设了一批高水平职业教育规划教材。五年来,立项建设校级规划教材191部,入选国家“十三五”职业教育规划教材3部,入选国家“十四五”职业教育规划教材10部,入选河南省“十四五”职业教育规划教材24部,建设河南省立体化教材7部,荣获河南省首届教材建设奖特等奖1项,二等奖6项。

教学改革深入实施
学校以社会需求为导向,服务学生成长成才,深化产教融合、校企合作,大力推进人才培养模式改革。一是发挥5个国家级现代学徒制专业的示范辐射效应,在符合条件的专业全面推广中国特色学徒制。创新了“工学交替、校企互融”的人才培养模式,各专业在此基础上构建了“校企双核、交替步进”“双线四阶递进”等各具特色的人才培养模式,受益学生达3000余人。建筑装饰工程技术专业2022年被确立为河南省现代学徒制示范点。二是为适应生源类型多元化、素质差异化和发展诉求多样化,从2017年起学校开始推行分类培养模式改革,分类制定人才培养方案,实施分类教学,助力不同类型学生的成长成才,累计受益学生15000余人。三是在全面提高人才培养质量,保证人人成才的基础上,学校实施杰出人才培养工程,对学有余力的学生,实施导师制、技能大师工作室、技能大赛引领等培养模式,累计为社会培养杰出人才3000余人。通过实施目标多元、方式多样的人才培养模式改革,促进了学生个性化成才和发展,提高了人才培养的适应性和针对性。
学校结合高职教育特点和高素质技术技能人才培养要求,持续深化三教改革,在教学中实施项目导向、任务驱动、理实一体、教学做合一等教学模式,大力普及项目教学、案例教学、情境教学,广泛运用启发式、探究式、讨论式、参与式等教学方法,着力打造“有效、高效、成效”的“三效”课堂。积极推进网络学习空间建设和普遍应用,从2018年起先后搭建了超星学习通平台和智慧课堂教学平台,引进及自建网络课程共计3073门,平台用户数45277人,全校实施线上线下混合式教学模式授课的课程比例达到100%。持续开展三届“课堂革命”典型案例评选活动,精选典型案例形成经验,进行推广,固化成果,提升内涵,提高了教学效果。
学校持续推进实践教学改革与创新,强化实训基地教学应用,加大虚拟仿真实训基地建设力度,加大实践教学环节学时比例,校外实践教学更加规范,信息化管理、过程化管理水平进一步提升。创造性建设“职业技能图书馆”,建设了16个校内虚拟仿真基地,“建筑工程施工全过程虚拟仿真实训基地”入选国家级职业教育示范性虚拟仿真实训基地培育项目,“数字智能虚拟仿真实训基地”入选河南省职业教育示范性虚拟仿真实训基地培育项目。“虚拟仿真实训基地赋能专创融合典型案例项目”成功入选教育部示范性虚拟仿真实训基地典型案例。荣获全国职业院校实习管理50强、全国职业教育实践育人产教联盟顶岗实习管理优秀单位和教育部“网络学习空间应用普及活动优秀学校”等荣誉。
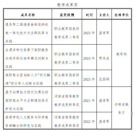
学校不断加强教育教学改革项目过程管理,加强教学成果奖的培育、推广和应用,获奖数量和质量显著提高。近五年,立项和完成校级以上教育教学改革研究602项,其中省级以上项目204项。获职业教育国家级教学成果奖二等奖3项,河南省高等教育教学成果奖21项,其中特等奖2项,一等奖8项,二等奖11项。

技能竞赛硕果累累
学校积极承办全国职业院校技能大赛、河南省高等职业教育技能大赛,荣获河南省职业技能竞赛“优秀组织奖”“突出贡献奖”“先进单位”等荣誉。学校实施技能竞赛引领工程,构建“国家、省、校”三级职业技能竞赛体系,学校师生在全国职业院校各类技能大赛中获得国赛一等奖202项、二等奖294项、三等奖404项。2022年,全国职业院校技能大赛获奖总数位居全国高职院校第11位,河南省第一。在教育部公布的2019—2021年全国职业院校技能大赛获奖总数排行榜上,学校以获奖21项位居全国高职院校第11位、河南省首位。
学校迎接全国职业院校技能大赛国赛一等奖师生载誉归来
学校迎接全国职业院校技能大赛国赛一等奖师生载誉归来
2022年全国职业院校技能大赛“大数据技术与应用”赛项一等奖
2022年全国职业院校技能大赛“物联网技术应用”赛项一等奖
2022年全国职业院校技能大赛”电子商务技能”赛项一等奖
学校加强教师教学能力培训,在全国职业院校技能大赛教学能力比赛中,学校教师共获得国赛二等奖1项、三等奖2项,省赛一等奖14项、二等奖7项、三等奖20项。承办了2022年河南省高等职业教育教学能力大赛(制造电建相关类课程组)决赛。
学校荣获全国职业院校技能大赛教学能力比赛二等奖
学校青年教师盛青山、刘青文参加第九届全国数控技能竞赛第一名,被授予“全国技术能手”称号
职业技能鉴定工作高质量推进
学校坚持育训并举,高质量推进“人人持证、技能河南”建设。职业技能等级认定中心通过河南省人社厅备案,获批车工等26个职业(工种),社会培训评价组织备案获南阳市人社局批准,获批车工(数控车床)等12个职业工种,组织完成6批次共5871人次职业技能等级证书自主认定工作。积极开展职业工种培训和认定工作,组织完成3001人次的职业技能鉴定中级工理论和实操考试,通过考试人数2803人。组织开展218名社会考生的电子商务师(网商)四级、电工二级、电工四级和计算机网络设备装配调试员四级共三批次职业技能等级认定考试。
学校实施“1+X”证书制度改革,积极申报“1+X”证书制度试点。物流管理获首批“1+X”证书制度试点,工业机器人应用编程、传感网应用开发、云计算平台运维与开发获第二批“1+X”证书制度试点,数控车铣加工、多轴数控加工等27个证书获第三批“1+X”证书制度试点。开展69项“1+X”证书试点工作,参与“1+X”证书项目试点的专业共计58个,专业覆盖率达95%。学生成功考取1+X证书7552个,有效提升学生的技能水平和就业竞争力。
人才培养质量显著提升
学校毕业生就业率连年保持在98%以上,用人单位满意度95%以上,工作岗位与专业相关度保持在84.45%以上,就业现状满意度保持93%以上,用人单位满意度保持在91%以上。学生在各类省级以上技能竞赛中获奖541项,其中在“互联网+”大学生创新创业大赛中获国赛银奖4项、铜奖1项,在“一带一路”国家留学生跨境电商创新创业技能竞赛等国际双创大赛中获奖10项,培养了一批优秀的就业之星和创业之星。学校荣获全国就业先进工作单位,获评首批国家级创新创业教育实践基地、河南省首批深化创新创业教育改革示范校、大学生创新创业实践示范基地,每年有1/3以上的毕业生在军工单位就业,“全国劳模”余军伟、“中国兵器集团科技带头人”段修杰、“河南省装备制造行业技术能手”谢长超等一批毕业生现已成长为行业领军人才,为国防科技工业和区域经济社会高质量发展提供的强有力的人才支撑。